“玉音放送”虽然使中日两国不再以兵戎相见,但半个多世纪过去,我们仍然需要不断地去回顾、去触碰、去思考那段极富痛感的历史。历史是走向未来的基石,这种反省的必要性,在中日两国间交往不断扩大的今天,显得更为重要。我们既不能对历史问题做模糊化处理乃至忘却历史,也不能被民族主义情绪裹挟,为仇恨所吞噬。
本期外刊扫描选取的两篇文章,分别从事件亲历者的角度与严谨的学术研究立场,还原和重建了在72年前的终战之日,那场“玉音放送”给日本普通民众带来的影响,以促使我们反思被捆绑在国家机器上的人是如何走向“平庸之恶”,并能以史为鉴,珍视和平。
“我所亲历的‘玉音放送’”
整理自:《戦前·戦中·戦後を通してみた体験的放送史 前編:「兵に告ぐ」から「玉音放送」へ》
作者:竹山昭子
「満州事変から日中戦争·太平洋戦争の15年間、政府·軍部の掲げるスローガン「挙国一致」「一億一心」「尽忠報国」は骨の髓に沁み込むほど聞かされ、記憶されるものとなっていましたから」
从满洲事变(九一八事变)开始,到太平洋战争的这15年间,政府和军部一直鼓吹的“举国一致”、“一亿一心”、“尽忠报国”的思想渗透了我们的骨髓、铭刻在我们的心里,所以才会(导致我们有那样的想法)
——作者
生于1928年的竹内昭子女士,一直以来都致力于太平洋战争中的广播播报研究。其写作的《玉音放送》一书,以战争的亲历者为视角,向我们复原了这一场历史性广播播报的实态。以下内容,是竹内昭子女士在一次接受的采访中,向我们诉说的她所经历的“玉音放送”。

竹内昭子,曾就职于日本东京放送(TBS)电视台,辞职后历任社会心理研究所研究员、昭和女子大学文学部教授。主要著作有《玉音放送》(晚声社,1989年)等。
所谓“玉音放送”,是与国家命运紧密相连的一次广播。并且正是因为有这次广播,才使得日本得以没有掀起太大的混乱,顺利结束了太平洋战争。除此之外,“玉音放送”还给当时的日本国民带来了很大的影响。个中缘由,虽然可以用“这是天皇亲自播送的广播”以一言蔽之,但这句话是有其前提的。这个前提就是,在战前,被誉为活着的神明的天皇的声音,是绝对不能让平民听到的。正因为如此,天皇的“玉音”乘着电波,才会产生那样巨大的影响。
战后,各种各样的“8·15体验记”相继出版。很多人都在书中写到:“在哔哔的杂音中,天皇的声音时断时续的传来。在那样的场景下,真不知道该说些什么好。”尽管如此,日本国民还是平静的接受了战败的事实。时任美国驻日盟军总司令的麦克阿瑟评价到:“如此之平稳,又如此迅速地解除武装,这在历史上是绝无仅有的。”
所以说,不是因为诏书的内容写了什么或是天皇说了什么,而是因为这个诏书是通过天皇的声音播送出来的,所以日本国民才能这么平静地接受战败的事实。
我本人是在“玉音放送”的前两天,即8月13日知道战败的消息的。当时,在陆军参谋本部工作的藤原先生住在我家二楼,13日深夜,双眼哭的红肿的藤原先生回到家来,告诉我和我母亲说,“日本败了,停战了。”所以我是没到15日,就已经知道了战败的消息了。

1945年8月15日,在街头收听玉音放送的人们
因此,在15日听到玉音放送时,比起冲击,不如说我是平静的听完的。因为玉音的语法是从汉语文言文改造过来的,所以它的内容不是很好理解,但是,大家当时也知道了这是天皇告知停战的诏敕。
我所念的女校被征用做了军需厂,负责制作军服军被。但在5月的一场空袭里被烧光了。从那以后,我就一直赋闲在家。那天,我也是在家里听到放送的。听完之后,我脑海中充满了对那些无端在战争中死去的人的愧疚和歉意,在家里一刻也呆不住,立刻动身前往了靖国神社。
8月15日,是一个烈日当头、酷暑难耐的夏日。从市谷站出来,刚走到三宅坂那里,就看到了一队军队乘着军用卡车,回到了士官学校。通往靖国神社的路上,两旁的行道树都被烧光了,只剩下了光秃秃的树根。
在靖国神社的参拜殿里,很多都是像我一样被征用到军需工厂的女中学生。“玉音放送”后,她们被告知“不用工作了,回去吧”,于是便在回家途中前来参拜靖国神社。大家都在参拜殿里长跪不起,没有例外地不停地说着“对不起,对不起……”。对于当时身为军国少年、军国少女的我们来说,这些都是共通的想法。

在靖国神社里长跪不起的人们
终战之日的那天,皇宫门前的广场上也聚集了很多人。这些人是怀着没能为天皇尽忠的愧疚心情而去的。所以就是说,在听到了“玉音放送”后,当时的人们分别怀着不同的心情,从而前往了不同的地点。所以说在当时的国民之间,是存在着一种类似于连带感的东西的。从九一八事变(日本称之为满洲事变)开始,到太平洋战争的这15年间,政府和军部一直鼓吹的“举国一致”、“一亿一心”、“尽忠报国”的思想渗透了我们的骨髓、铭刻在我们的心里,所以才会导致我们有这样的想法。

聚集在皇宫广场上的人们
在战争的时候,也还是有一些人能对事物保持某种程度的客观与理性的。他们在心里会想,“打这种战争好吗?”“叫嚣着所谓‘鬼畜英美’、‘建设大东亚共荣圈’之类夜郎自大的话,真的好吗?”但是,这种话在当时是绝对不能说出口的。虽然嘴上不能说出来,但是也有很多人心里在这样想,并且以自己的方式在对抗着战争。
玉音放送后的国民意识
整理自:《玉音放送直後の国民の意識》
作者:川島高峰
「旧勢力が終戦の意味を国体護持に置いていたのに対して、一般の国民はその戦後の意味を問う術すらなく、その日、その日の生活に追われるばかりであった。」
对旧势力来说,停战,意味着对国体的保护;而对一般民众来说,他们尚且来不及思考停战意味着什么,就已经被眼下的生活追逐的喘不过气了。
——作者
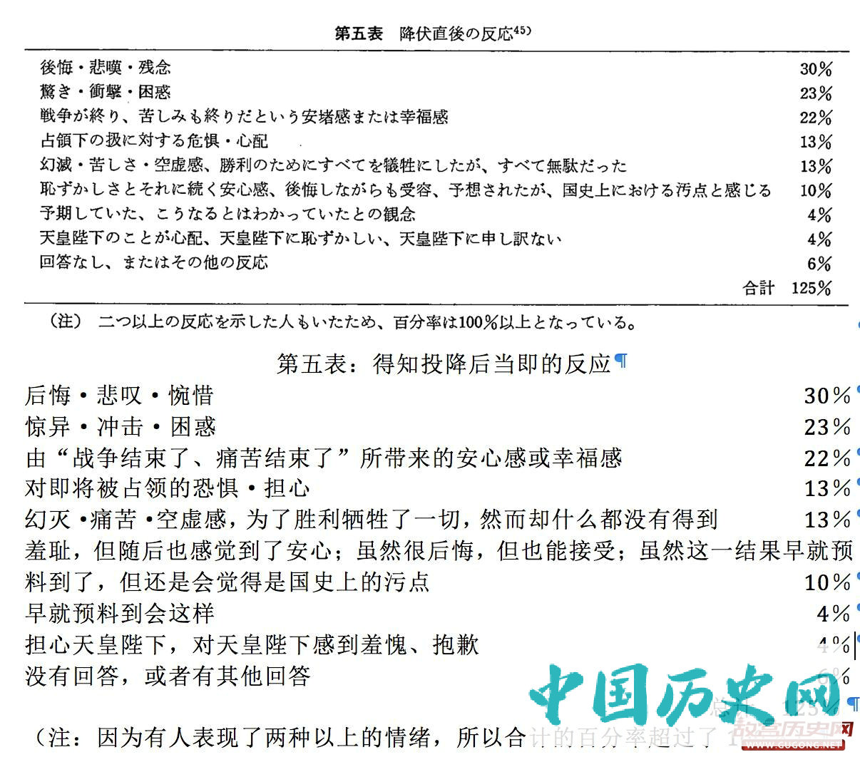
昭和20年8月15日(1945年8月15日),通过玉音放送,日本民众得知了日本战败投降的消息。战败所带来的冲击,使得“那一天”成为一个专有名词,在很长一段时间里都给不同的年龄层带去了相同的沉重感。历来,人们在讨论“那一天”里一般民众的意识的时候,都只会用“遗憾”、“虚脱”,或是“安心”这样大而化之的描述;而这样的讨论,只会离历史的实态愈来愈远。因此,今天我们需要再一次重返战后原点,重新把握其真实的历史形态。
早在8月14日,民众就已被告知15日中午将有重要的广播放送;玉音放送当天,他们又知道了该放送将由天皇本人直接站在麦克风前播送完成。在战时,政府为了发表公众声明,曾多次举行过重大放送;但由天皇陛下亲自主持的,这还是头一次。当时的人们,多在自家用收音机收听放送。一些没有收音机、或是收音机在空袭中被损坏了的人,就集中到某个地点来收听。15日当天,各大工厂、学校里聚集了很多迎接正午到来的人们。

收听玉音放送的日本民众
玉音放送开始。先是一段广播员的声音,之后,天皇宣读诏书的声音缓缓传来。人们或是站立不动,或是跪着、垂着头,全神贯注地收听着时断时续的“玉音”。他们的姿态,和战时人们面谒天皇时所行的礼节十分相似,就像是随着放送开始,人们得到了号令一齐对着玉音“行礼”一样。不过,这并不是强制的,而是当时的日本人听到天皇的肉声时身体所采取的本能反应。
“玉音”十分难听懂,这并不是信号杂音的错。对于这一点,当时身在日本的法国人Robert Guillain在记录中写到:“大家都惊呆了。基本上什么都听不懂!天皇使用的是只有天子能用的、特别庄重的语言”,并且形容到这种“语言”是“古老的,完全像汉语一样的”、“与平民使用的语言完全没有共通点”。在天皇的宣读结束后,他又继续写到,“真是一段奇妙的演讲。天皇在讲完之后,立刻就有播音员的声音进来,把天皇所说的话进行了通俗的翻译。”其实,不管具体内容是什么,大家基本上都知道了这是日本战败的消息。在放送结束后,有人开始呜咽,有人开始啜泣,氛围逐渐变得沉重起来。

Robert Guillain(1908—1998),法国记者。生于法国巴黎,后就职于法国法新社,1938年被作为东京特派员派往日本,一直到二战结束后的1946年才离开。著有《旋涡中的东南亚》、《我的中国游记》、《日本人和战争》等等,人称“亚洲通”。
在玉音放送开始前,很多人都以为天皇是要表达将战争进行到底的决意,或是对苏联的宣战书。当时,在群众之间甚至出现了“天皇在呼吁我们彻底战斗”的流言。因此,对于突如其来的投降宣言,很多人是难以置信的。根据当时负责治安的警察局的报告,大阪府“约有七成的民众,期待着这场放送将是天皇坚决推行战争到底的决心书;因此在听到战争结束的语句之后,很多人都变得茫然和悲愤”;神奈川县“一般县民多以为是抗战决议书,因此听到昨日的放送后呆然若失”;栃木县“县民有的茫然自失、慷慨悲愤至极,有的高喊谨守诏令,状况十分混乱”。此外,当时的美国战略轰炸调查团(USSBS)还进行了如下的调查:

“安心”与“失望”,可以说是当时日本人面对战败所表现出来的一种表里一体的情绪。群马县治安当局的报告中称:“普遍大众的民心动向一言以蔽之,即‘惋惜,并长舒一口气’。这种长舒一口气的心情,在妇女中表现最强”。这种安心感在妇女中的表现,即是她们终于可以从担心丈夫、儿子被征兵的不安感中解放出来,或是对已经被征兵的亲人“终于可以回家了”的心情的写照。
和这些妇人的反应形成对比的,是当时日本的青少年。他们是在军国主义化的教育下成长起来的一代人。由于受到了战前极具偏向性的教育灌输,他们对于战败不仅表现出失望,还对那些流露出安心情绪的大人们感到了一种遭受背叛的悲愤。不过,这个世代对于战败的反应,也根据其有无被疏散的经历而有所不同。尤其是对于那些被疏散到别处、离开父母的儿童来说,战败,意味着他们终于可以回到父母的身边。综上所述,我们如果全体把握当时民众的心理状况,“安心”与“失望”都是真实的反应,只不过是哪边情绪更强的程度之差而已。

在战争后期,军人被称作“消耗品”,少年航空兵被叫做“人生二十五年”。可以说,忌讳征兵是日本民众普遍的心理倾向。
收听到玉音放送后,群众的言行举止,都体现了他们对于停战的担忧、以及对今后生活的不安。有些人对停战没有切身感受,还在继续叫嚣着彻底作战,甚至在遭受空袭最猛烈的东京,还出现了“对广岛原子弹感到震惊害怕的人是大和民族的耻辱”这样类似言论。此外,还有一些担心国体能否继续维持的言论,不过,这一方面言论仅限于一般右翼势力或一些政府官员。
战后的国民意识,可以说是“目前局势会对个人的未来生活带来威胁的焦虑。”这种对于未来生活的不安,体现在玉音放送结束后的当日,全国范围内出现了大面积的挤兑狂潮。治安当局描述这种状况称,“从15日开始到17日,城市居民的取款金额高达平时的三倍乃至十倍”,农村地区基本上也是同样的情况。这一状况虽然从19日开始有所好转,但截至27日,仍然存在着银行存款大量被取出的情况:“存款已较往常减少百分之二、三十”、“挤兑状况高达平时的一点五倍”。
与这种对于生活的不安同时出现的,还有对占领军进驻的恐惧。这一恐惧,是从“对战败的后果感到恐惧”中直接转化过来的。在被问道最害怕的事情是什么的时候,当时民众几乎异口同声地都回答到,“害怕妇女被蹂躏。然后是粮食问题”。对妇女的担忧排在了粮食问题的前面,是因为当时日本出现了很多诸如“已经有20万美军在东京登陆了,他们要娶日本女人当小妾”的流言,甚至还有人提出了“赶快设立针对外国人的妓院,以减少对普通女子的伤害”的提议。除此之外,关于烧杀抢掠的传言也十分盛行。不过,随着后来占领军训练有素的进驻,这些流言很快就不攻自破了。

中国驻日占领军开赴日本
流言蜚语,可谓是助长战后国民不安情绪的罪魁祸首。在战败之前,尽管治安当局采取了各种取缔的手段,但流言蜚语依旧层出不穷。这种现象,可以说是对军队及政府极端言论管制政策的反弹。统治阶层极力封锁情报,反而导致群众更加渴望信息资源。言论管制政策一直到驻日盟军总司令部(GHQ)进驻后才被解除,但国民已经对政府和媒体失去了信任。不管政府再宣传什么,国民都倾向于表现出不信任的态度。就这样,战后的东京,出现了很多诸如“东京的叛乱军抢烧了外务省”、“麦克阿瑟的母亲是日本人,直到6岁都住在奈良”、“朝鲜人在各地掀起暴乱”、“现在的纸币不能用了,以后只能用美军发行的东西了”这样乱七八糟的流言。这种状况,可以说在当时是很普遍的。
支撑战时体制的诸权威随着战败也开始纷纷倒台。民众中开始出现反军队、反政府的态度。比如,战时政府极力宣传所谓“精神力和国家不败”的信念。但随着美军的进驻,人们亲眼见到了他们物质的丰厚和机械文明的发达,于是便开始意识到,所谓“大和魂”,其实是多么不值一提的东西。对于“精神力和国家不败”信念的幻灭,也表现在了对国家神道教信仰的破灭上。投降宣言发表后,参拜神社的人急速减少。针对这种现象,治安当局以“敬神观念的丧失”为题,做了如下的报告:“现在参拜神社的人大约只有过去的三分之一;有的神社几乎已经看不到人影了”“战败的现实,使国民中出现了‘没有神或者佛之类的’‘神什么的不可信’这样的不敬神佛的狂言。”
对于天皇的不敬言论也急速增多,主要可以分为以下三种。第一种,是对天皇制的批判:“日本人如果不抛弃国体尊严,日本就永远无法进步”“都怪日本的制度不好,就是因为有我们所谓的天皇陛下才会变成今天这样。干脆开枪把他杀了得了”;第二种,是对停战诏书的不满:“停战太无视民意了!为什么不彻底作战呢?!”第三种,是对皇位以及天皇战争责任的声讨:“因为有东宫职,所以天皇陛下应该被当做战争责任者废除掉吧”。然而在有关当局的记录中,对天皇制的批判只被记录为个人的不敬发言,而没有被记录在流言蜚语中,这可能是因为战后民众的大多数还是支持天皇制的。然而尽管如此,对于圣断、战争责任、皇位的不敬言论还是有很多。战争中支持日本人战斗力的“精神力与国家不败”的信念完全崩塌,国家神道和天皇的权威,开始变成了十分廉价的东西。

东宫职所在地东宫御所。东宫职是日本宫内厅内部部局之一,是负责皇太子、太子妃,以及其子女的家政机关。因皇太子的别称为“东宫”所以得名。
战后权威丧失最严重的当属军部。军部最遭国民诟病的,是其“军需物品处理”政策。根据“军需生产体制要尽快向确保国民生活安定、涵养民力方向转换”的原则,各部队纷纷出台了军需品处理的指示。然而在实际操作中,绝大多数都没能遵守这一原则,“官员实际上索取的远超过其所应得的份额,只留下极少数分配给民众”“在这种混乱的局势下,城乡结合部地区屡屡发生盗窃事件”,不安的局势向全国蔓延。这种毫无规划的军需品处理政策,使得有关物资处理问题的讨论成为街头巷尾议论的焦点,“某某飞机场附近的居民最划算了,他们好像可以随便拿米拿白糖”这样的“小道消息”在民间广泛流传。“我们还没拿到配给量的粮食,就已经被抽走了百分之十。我们当年毫无怨言为你们提供的粮食你们想拿就拿,太没道理了!”民众怨声载道,反军队的态度不断蔓延,甚至出现了“有你们这样的军队,所以战败一点也不奇怪”的言论。
从当时的情况来看,不难想象这些被拿走的军需物资会被带到黑市上出售。一般民众在经受物资不足和通货膨胀的痛苦,而与军队勾连的商人以及军需工厂的官员却利用这个机会大发横财。而且,同是复员兵,内地的就可以得到“装满一牛车的物品”满载而归,而外地的却连想都不敢想。战后的日本,就是这样一个不公平的世界。
在这样的局势下,9月11日,东条英机在被逮捕时自杀未遂,更加剧了民众对军部的失望感。“自杀失败,然后在敌人的手中接受治疗。这难道不是对武士最无情的侮辱吗?相比留下‘胆小武士’的污名,还不如大义凌然、堂堂正正地去到法庭上阐明日本的信念”如上面这句话所表达的一样,当时民众之间,普遍充斥的都是一片斥责之声。
战后,国民们被生计所迫,“谁当总理大臣都无所谓”的言论,体现了其政治态度的低迷。民众对于东久迩宫内阁也是冷嘲热讽,尤其是不满于其阁僚中旧势力太过强大:“从收音机里知道了继任内阁的消息。这里面的旧势力也太强势了吧!不就是因为有这么一群对国民生活毫不关心的特权阶层的老爷,才会干出来无条件投降这种事的吗”。

东久迩宫稔彦王,昭和天皇的叔叔,陆军大将,唯一的皇族首相。
1945年8月15日天皇广播投降诏书后,由于他的皇族地位加上他的陆军大将衔,能够控制住当时日本的局势,因此东久迩宫便成了日本第一位皇族首相。
东久迩宫在其施政纲领中,阐述了战败的原因和日本军力的实际情况,但这一切对于没有从心理上接受战败的民众来说,就只是在强迫他们接受投降的事实。这样一来,“政府和军部毫无计划的保密主义和自欺欺人的办法,把国民拖入到战争的深渊”开始成为共识。但是,民众对东久迩宫内阁提出的所谓“我相信全国民众的总忏悔是我们建国的第一步,也是我们实现国内团结的第一步”的“一亿总忏悔”主张丝毫不买账。“事到如今,把战争罪责都推到民众身上也太不合理了!”“战争责任在执政者,我们需要更换政府的人事组织!”的呼声充耳可闻。有必要指出,当时国民所说的战争责任,与我们今天所说的“侵害和平的罪责”不同,而是指“打了败仗的罪责”这种“战败责任”。当时的民众,几乎都没有身为侵略者的罪恶感,而基本上都只在强调着“被军部和政府迷惑”的受害者立场。
一项对当时民众生活满意度的调查,显示了战后日本民众的生活状况。根据调查显示,虽然大多数民众都认为战后比战时的生活要好,但这不代表他们认为现状已经完全脱离了糟糕的状况。对于现状的不满足,主要表现在粮食不足上面。粮食不足的问题在战争末期就已出现,但在战后,这一事态继续恶化,大城市里甚至出现了饿死者。再加上战后疯狂的通货膨胀,大米在黑市上的价格已经高达1升17日元。而当时普通劳动者一日的工资仅为10日元。因此,各式各样的盗窃案件频发,治安状况不断恶化。


这种现象之所以会出现,有人认为是战后农民拒绝提供粮食造成的。根据美国战略轰炸调查团的报告,“如果把‘和平时期的战意’定义为重建日本的能力和意愿,那么在战后日本的国民意识中,这种‘战意’可以说基本上是不存在了。”个中缘由,是共同目标及领导精神的丧失,以及大家都愿意追求“个人只关心个人的问题,只思考今天、明天怎么活就可以了”。
战后的农民阶层,是上述“和平时期的战意”丧失的典型。根据治安当局报告,玉音放送结束后,农民一时间都放弃了手中的活,还对那些“准备下地干活”的人百般嘲笑,说“这种时候还干活的人简直是傻子”。他们有的人认为占领军肯定会来抢粮食,因此“趁现在赶快把好吃的都吃完”“吃的多就损失的少”的风气几乎蔓延至全国。战时,他们坚信日本一定会胜利,因此才努力增产、向国家无偿提供粮食;然而如今战败,战时提供出的粮食也没有返还的指望,自己长久以来的努力就这样打了水漂,所以,很多农民都认为自己就是个彻头彻尾的傻子。他们中的很多人即便后来恢复了农活,但工作的意愿仍旧十分低下,“只要保证我们家人能吃饱就行了”。在这样的风气下,农民拒绝供应粮食的风潮向全国蔓延,“供给国家的话还不如拿到黑市上卖”的倾向也在逐渐扩大。正如福冈县知事在报告书中所提到的那样,“战时基于国家立场的生产意愿,已经开始转向了个人本位的生产意愿”。
劳动意欲的低迷也可见于工厂的劳动者。战败后,所有军需工厂不得不宣布停止生产,而其中的大部分,也没能及时转变为民用生产机构。以栃木县为例,县内的712家工厂,转化为民用的有508家,废弃62家,暂时闲置的142家,转换率有70%;然而从劳动者角度看,总劳动人数有103159人,转换成民用工厂后继续得以工作的,只有33948人,仅占总数的30%。若再加上复员军人,战后的失业问题就更加严峻了。即便是那些在战争期间也继续生产的民用工厂,其工人的劳动意愿也极其低下,“出勤率大概只有60%“。可以说,战后日本民众的志气,是处在一个相当低下的“虚脱”状态的。

大阪丰中市政当局设立的临时倾诉中心,接受苦难居民的抱怨。图片来自《二战后期日本老百姓在战乱中的生活状态》。
战时“精神力不败”的信念、对于天皇的信仰,不仅维系了日本人的战斗力,同时也成为了日本“民心团结的羁绊”。因此,战败后日本国民战斗意欲的丧失,也就是他们共同幻想的破灭;其逐渐陷入虚脱的状态,也就是权威和价值堕落的过程。旧势力权威的失坠,促使了民众反军、反政府情绪的扩大。战后日本国民间一个明显的趋势,就是对个人欲望的肯定,以及向利己主义的倾斜。
对日本国民来说,“停战”,是天皇的一纸“圣断”,而绝不是其自身所作所为导致的历史结果。在这个意义上,政府和一般群众之间,出现了“战后的隔阂”。对旧势力来说,停战,意味着对国体的保护;而对一般民众来说,他们尚且来不及思考停战意味着什么,就已经被眼下的生活追逐的喘不过气了。
本文由网上采集发布,不代表我们立场,转载联系作者并注明出处:/zgls/minguolishi/20220923/15975.html
声明: 文中所以图片均来源于网络,如有侵权可联系网站进行修改或删除。 历史网仅供爱好者学习交流,所有作品及文字版权于著作权归原作者所有,如用于商业及其他营利目的,责任自负!
本文链接: 终战之日,日本人在想些什么?
欢迎关注:【历史网】http://www.iobobo.com/
