组建“德械师”,少数师达到标准
长城抗战结束后,国民政府就计划整建军队,扩充军备。按照德国军事总顾问塞克特的提议,准备组建60个国防师,每个国防师直属一个炮兵团。

▲ 淞沪会战中的德械师
但因财力有限以及军工业薄弱,国民政府无法组建60个国防师。到了1935年在德国军事总顾问法肯豪森接替塞克特,法肯豪森不仅继续推进塞克特的改革计划,还倡导国民政府自行发展军工业,以最终完成自给自足的目标。
按照法肯豪森的建议,国民政府需要整改60个师及10个重炮兵团。每个师管辖1个炮兵营、1个战车防御炮连、1个高射炮连,团直属1个步兵炮连、1个小炮连。完成这一整改,光150毫米重型榴弹炮就需要240门,这还不算别的轻、中型火炮,这些武器绝大部分要从德国进口。
轻武器上,根据德国毛瑟1924式步枪的图纸仿制出了的中正式步骑枪。之后,国民政府又成功仿制出捷克式ZB26轻机枪、马克沁重机枪(二四式重机枪)和二十式82毫米迫击炮等步兵武器。
但由于综合国力限制,截至抗战全面爆发前,国民政府仅调整了30个步兵师。这30个步兵师因接受德国军事顾问的训练,官兵头戴德国M35钢盔并装备及少量的德式武器,因此日后被称为“德械师”。

▲ 国军“德械师”部队
但这30个“德械师”真正能达到计划最初标准的只有教导总队,而其余的师,只有仅少数的师能有1个山炮兵营、战车防御炮连外,绝大多数的师都没有装备。
比如最有名的精锐德械师第36师、第87师及第74军第51师、第58师。这4个师除了第87师有6门37毫米战车防御炮外,其余3个师一门都没有。75毫米山野炮,也只有第58师有4门沪造克式山炮。
以第36师为例子,全师仅有步枪4000支、轻机枪324挺、重机枪72挺、20毫米机关炮8门、82毫米迫击炮24门,重火力上根本无法与日军师团相比较。

▲ 淞沪会战的一个德械师防御阵地
至于轻火力,很多人认为国军一个师有1万多人,步枪、轻重机枪、手榴弹居多。近战中,国军应该能占优势。但这一优势仅仅是表面上的,实际战斗中,“德械师”一个师火力都无法抗拒日军一个联队。
日军一个联队火力碾压“德械师”
日军常设师团、特设师团都管辖4个步兵联队,以常设师团管辖的步兵联队为例。每个步兵联队拥有步枪2142支、轻机枪72挺、重机枪24挺、50毫米掷弹筒144具、70毫米步兵炮6门、37毫米速射炮4门、75毫米山炮4门。
轻武器数量上对比,“德械师”远比日军一个步兵联队多的多。火炮上一个德械师有24门82毫米迫击炮、8门20毫米机关炮,日军仅有6门步兵炮、4门速射炮、4门山炮。日军一个步兵联队看似没有优势,但实际上日军一个联队火力强过一个“德械师”。
1937年“八一三淞沪会战”,国民政府先后派出20个“德械师”奔赴上海战场。笔者以其中一个师在整个会战的弹药、炮弹消耗与日军一个联队及一个大队的弹药、炮弹消耗做对比,就能看出谁强谁弱。


近战中,主要靠的就是重机枪、手榴弹、掷弹筒以及步兵伴随火炮。第36师虽然重机枪数量是日军一个联队的3倍,但弹药消耗远远不及日军。日军第34联队平均一挺重机枪能打2.2万多发子弹,而第36师作战60多天一挺重机枪只能消耗4657发。
因为缺少重武器,中国军队普遍装备大量手榴弹,但第36师一场会战仅仅消耗了四千来枚,平均2个战斗兵消耗一枚。日军每个士兵虽然配备2枚手榴弹,但主要用掷弹筒发射,射程能达120—150米左右,同时日军50毫米掷弹筒榴弹也消耗了将近八千枚。射程上远远高于国军士兵用手投掷的距离,光这一项日军就能压制住第36师。
火炮方面,第36师的82毫米迫击炮只能曲射,最大射程只有2800米左右,而且炮弹消耗的并不是很多。相反日军的四一式75毫米山炮,最大射程7100米,既可以压制一线步兵,又可以压制后方阵地。炮弹爆炸威力又比迫击炮弹大,射程又远。
加上日军还有射程2788米的九二式70毫米步兵炮,该火炮既可以平射又可以曲射,炮弹消耗得也不少,与山炮相配合能完全压制第36师迫击炮兵。
如果第36师以一个师兵力独自进攻日军第34联队,除了兵力是日军是3倍以上,火力上第36师处于劣势。而且在淞沪会战中,日军一个联队单独进攻时,还会配属大量炮兵,火力上直接上升了一个档次。


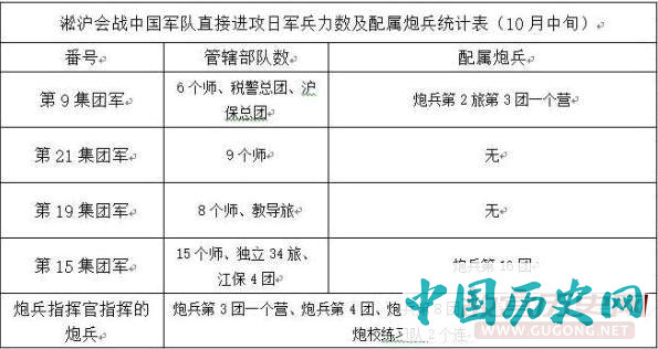
从2个统计表不难看出中国军队与日军火力上的巨大差距。日军第34联队3800来人的步兵联队作战,除了联队本身的火炮外,共有75毫米山炮4门、75毫米野战炮8门、105毫米榴弹炮4门、150毫米臼炮12门、150毫米榴弹炮12门。同时协助第3师团作战的还有独立野战重炮兵第15联队的16门十四年式105毫米加农炮支援作战,其火力十分强悍。
反观中国军队,第19集团军、第21集团军一共有17个师又1个步兵旅,没有任何配属炮兵。统一指挥的炮兵部队也仅有卜式75毫米山炮36门、日造38式150毫米榴弹炮8门、SFH18/32L型150毫米榴弹炮8门。

▲ 国军装备的卜福斯M1930型75毫米山炮
毫不夸张地说,日军一个联队配属的炮兵火力,就能压制中国军队5个左右的“德械师”。而且日军还有强大的海军、航空兵力量,淞沪会战的中国军队没有任何优势。
“德械师”战斗到最后一人
“德械师”装备及火力虽然远无法和日军相比,但战斗力以及战斗意志却十分强悍。第6联队从吴淞附近登陆到会战结束,先后与第11师、第87师、第88师、教导总队等交战。
在《步兵第六联队历史》写道:“敌人大部分为中央直系军,战斗素质武器装备优良,抗日意识十分彻底。步枪、手榴弹使用方法熟练,并且十分勇猛果敢,经常主动进攻。防御战法:巧妙的利用水田、墓地、民,房构筑坚固的防御阵地。阵地配置了大量步枪、机枪,每个火力点都有侧防火力。敌人进攻十分善于夜战,在接近我方阵地三、四百米处便发起进攻,五十米内投掷手榴弹突入进攻。”

▲ 淞沪会战中国军的高射炮
日军上海派遣军总司令松井石根大将10月9日的阵中日记写道:“另外,我又要求他们提醒每个士兵要有思想准备,不能依赖炮兵的火力,要随时准备通过步兵的轻重武器甚至刺刀夺取敌军阵地。同时,因为我感到原本是我军特长的夜袭行动,最近倒被敌军占了先。特别是蒋介石命令他的士兵,如果阵地被敌军夺去一定要进行反攻将其再夺回来。”
从日方史料不难看出,“德械师”构筑阵地很坚固,并主动进攻寻找战机,而且十分善于夜战。

▲ 淞沪会战中一个国军阵地
关于国军官兵战斗意志方面,淞沪会战最后一次大战役苏州河南岸战役,税警总团、第36师、第87师、第88师等死守苏州河南岸阵地,其中第36师一部官兵没有一个人退缩,该部官兵几乎全军覆没。
日军部队史《步兵第三十四联队史》写道:“苏州河一战,中国军在炮击和被破坏的阵地中一步不退,以舍身的战法死守火力点。薛家墅阵地扫地时,未被破坏的三个坚固的水泥制碉堡内,数十名士兵宁死不降,以手榴弹对抗,最后全员战死在苏州河。其勇敢战斗不亚于我官兵。联队正面之敌遗弃尸体数量在一千九百五十具,俘虏只有重伤不能动弹的士兵一名。”

▲ 轰击苏州河南岸的日军105毫米加农炮阵地
因中国军队的奋勇血战,导致上海一战日军的伤亡惊人。原日军上海派遣军副参谋长上村利道大佐的日记中,附录了当时日军上海派遣军军医部统计的日军损失。截至12月底日军上海派遣军伤亡高达104,409人。如果排除掉追击作战、南京战役的损失,日军上海派遣军在上海伤亡在8万人左右。
1938年日本华北方面军一年的总损失不过49,050人,而上海派遣军仅仅作战4个月就损失10万余人,足以证明“德械师”的战斗力了。
本文由网上采集发布,不代表我们立场,转载联系作者并注明出处:/zgls/minguolishi/20220923/15973.html
声明: 文中所以图片均来源于网络,如有侵权可联系网站进行修改或删除。 历史网仅供爱好者学习交流,所有作品及文字版权于著作权归原作者所有,如用于商业及其他营利目的,责任自负!
本文链接: 国军“德械师”战斗力如何?淞沪会战中德械师表现如何?
欢迎关注:【历史网】http://www.iobobo.com/
